Deep Dive: The Role of Visa’s Trusted Agent Protocol in Agentic Commerce
Imagine your digital assistant doing your holiday shopping while you kick back. Sound futuristic? It’s already here. AI “agent” shoppers are browsing sites, comparing prices, and even checking out on our behalf. In fact, AI-driven traffic to U.S. retail websites surged over 4,700% in the past year. And 85% of shoppers who’ve used AI to shop say it improved their experience. The AI shopping revolution is real – and Visa wants to make sure it doesn’t turn into a bot-infested nightmare for merchants. Enter Visa’s Trusted Agent Protocol, a new framework (launched Oct 14, 2025) designed as a cryptographic secret handshake between trustworthy AI agents and merchants. It’s like a VIP pass for your shopping bot, ensuring it gets treated as a valued customer – not a malicious bot – at the online checkout. Let’s break down what Visa did, why it matters, and what it might mean for the future of AI-driven commerce.
Good Bots Allowed, Bad Bots Beware
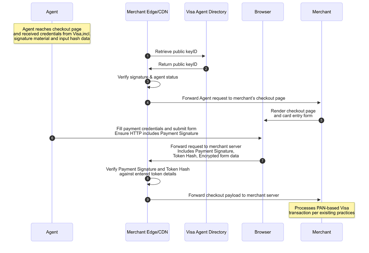
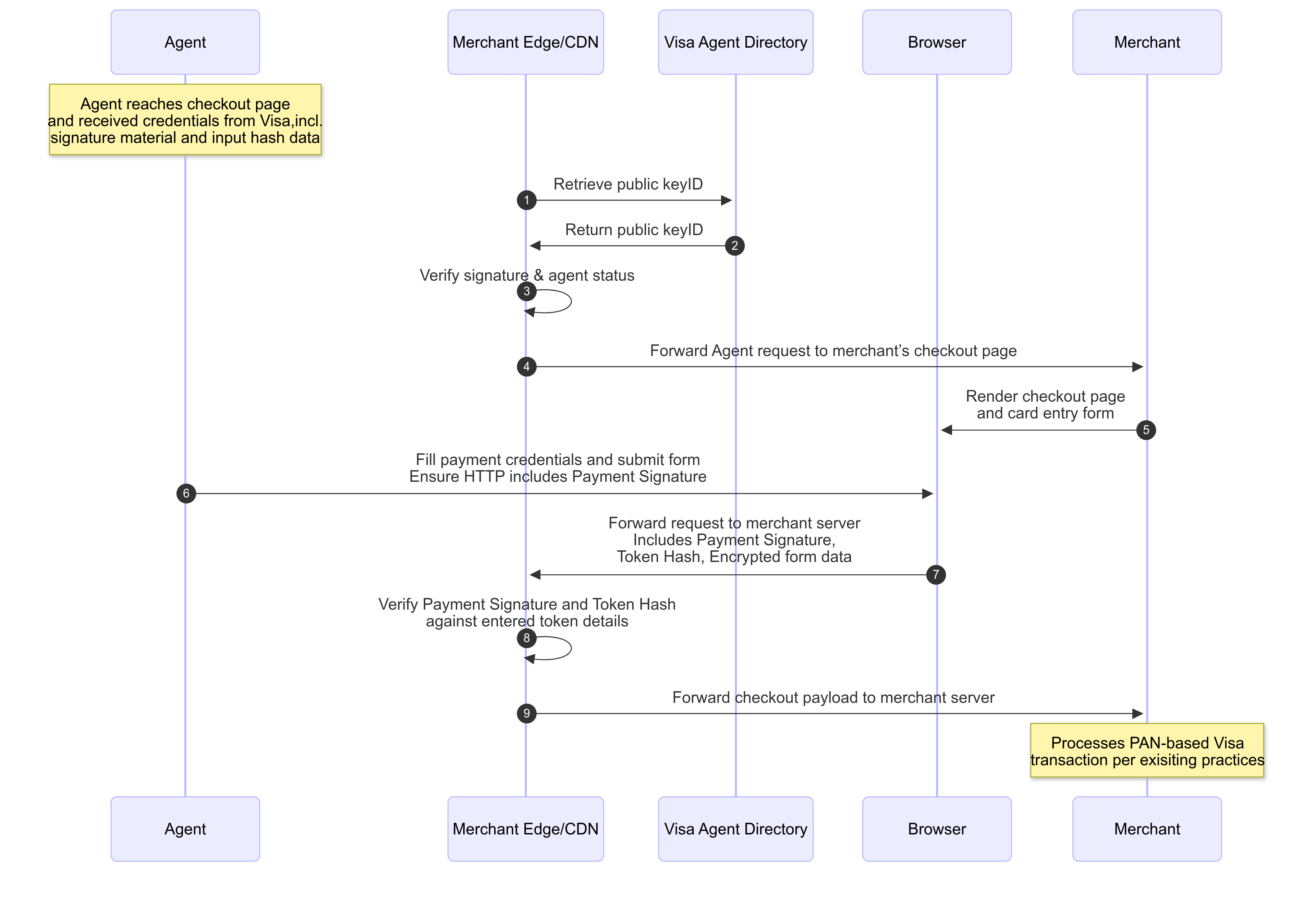
Visa’s Trusted Agent Protocol (yes, “TAP” for short) is basically a bouncer at the digital store’s door, checking IDs for AI agents. It establishes a “foundational framework for agentic commerce” – which is industry-speak for letting AI shop on behalf of humans in a secure, trusted way. Developed with cloud security firm Cloudflare (and input from players like Shopify, Microsoft, and Stripe), the protocol lets merchants cryptographically verify that an incoming bot is an approved AI shopping assistant and not a random scam bot scraping prices or testing stolen cards.
How does this magic work? Think of it as a digital handshake backed by math (Visa’s exec calls it a “cryptographic trust handshake”). For an AI agent to get in the club:
Visa must approve and onboard the AI agent first. Agents go through Visa’s Intelligent Commerce vetting program to meet trust standards, and each gets a unique cryptographic key (its ID badge). Visa effectively maintains a registry of “trusted agents” – it’s the guest list at the door.
When the agent visits a merchant’s site, it presents credentials. It signs its web requests with its private key, attaching three kinds of verifiable info:
Agent Intent: a flag that says “Hey, I’m a legit Visa-trusted agent here with intent to buy (or at least get details)”. This distinguishes genuine shopping bots from, say, a bot army trying to DDoS or scrape data.
Consumer Recognition: some data about you, the human it represents – e.g. a token or loyalty ID if you have an account with that merchant, or a device identifier if you’ve shopped there before. This gives the merchant context, like “this AI is shopping for Alice, who’s a returning customer.” No more treating Alice’s AI like a complete stranger.
Keep reading with a 7-day free trial
Subscribe to Fintech Wrap Up to keep reading this post and get 7 days of free access to the full post archives.




