Deep Dive: How Fintech Block Is Replacing Processes and People with Agents
Block just made the cleanest public claim so far that “AI gains” can justify a headcount reset at scale. Jack Dorsey framed the February 2026 reduction as an “AI overhaul,” cutting more than 4,000 roles from a workforce a little over 10,000.
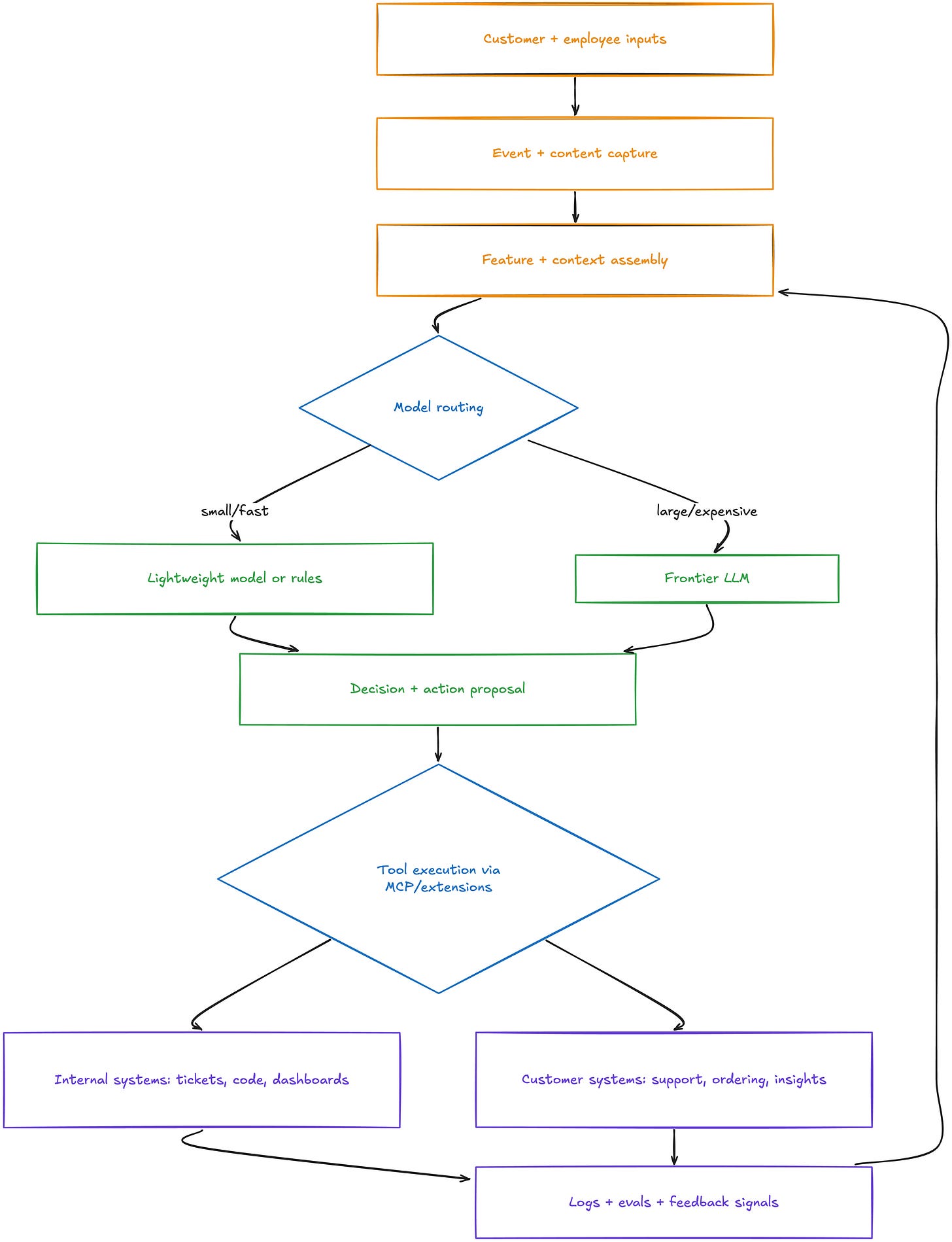
Block’s AI strategy as an operating model rewrite, not an “AI feature set.” The center of gravity is an internal agent substrate that connects LLMs to tools, data, and actions, then reuses that substrate to ship customer-facing automation.
The internal stack is led by goose plus MCP integrations at enterprise scale, and an internal “text to persistent app” layer (G2) that lets non-engineers build autonomous workflows. This pair is positioned as the foundation for customer agents like Square AI and Moneybot, and for an internal “builderbot” concept that extends autonomous software creation across roles.
The AI program is already instrumented with adoption and throughput metrics: about 7,500 employees weekly active on AI tools, AI handling 65% of Cash App support cases, over 90% of code submissions partially or fully AI-authored, and a 30% increase in median weekly code changes per engineer over a measured window.
The workforce reduction is explicitly justified as an “intelligence tools” productivity discontinuity. The company states it is reducing headcount from over 10,000 to just under 6,000, with over 4,000 leaving or entering consultation, and it ties the decision to an AI-driven ability for smaller teams to “do more and do it better.”
Block’s public materials do not disclose internal model names, fine-tuning regimes, retention windows, or full data governance for agent telemetry. What is disclosed is enough to infer a multi-model, tool-calling-first architecture with cost-aware cascades and heavy emphasis on real-time data, plus explicit legal constraints for consumer AI features and third-party model partners.
Systems view of the AI stack
I model the stack as five coupled planes: data, model, agent, product surfaces, governance. Block is optimizing the coupling, not any single plane.
The “agent plane” is the differentiator. The open-source description of goose is explicit: it is not a chat wrapper. It runs an interactive loop where a model emits tool calls, the agent executes them, then returns results to the model, with context revision for token management and iterative recovery on errors.
The enterprise connection standard is MCP. Block describes MCP as the API layer that connects agents to the “systems where data lives” and to actions, and it states it collaborated closely on MCP development.
The internal automation plane extends beyond goose into G2, described as an internal “text to persistent application playground” made of tiles that run continuously and asynchronously. The stated purpose is to let non-technical employees build custom apps and autonomous workflows without engineering dependency.
Data sources and labeling signals
Block discloses concrete training signals in fraud and support:
Cash App scam warnings are trained on multiple sources including historical scam reports, prior support cases, user interactions with scam warnings, and transaction and customer data. The deployment is explicitly feedback-coupled: user cancel or proceed behavior becomes model-improving signal.
Cash App voice support routing uses an ML intent model to map callers to automated answers or specialized advocate groups. The system is described as operating in real time with a conversational prompt, routing logic, and automation of simple inquiries like balance checks.
I treat these as canonical patterns Block scales across agentic surfaces: supervised labels where available, implicit labels from user outcomes where not, and strong online feedback loops.
Model routing, cost control, and latency
Block’s Risk Labs highlights a two-stage classifier architecture where a small model handles easy cases and can defer to a larger model for harder cases, with a principled surrogate loss that preserves consistency. This is directly aligned with real-time fintech constraints: bounded latency, bounded cost, and escalation paths.
Keep reading with a 7-day free trial
Subscribe to Fintech Wrap Up to keep reading this post and get 7 days of free access to the full post archives.




